Instance Verification Kit (IVK)
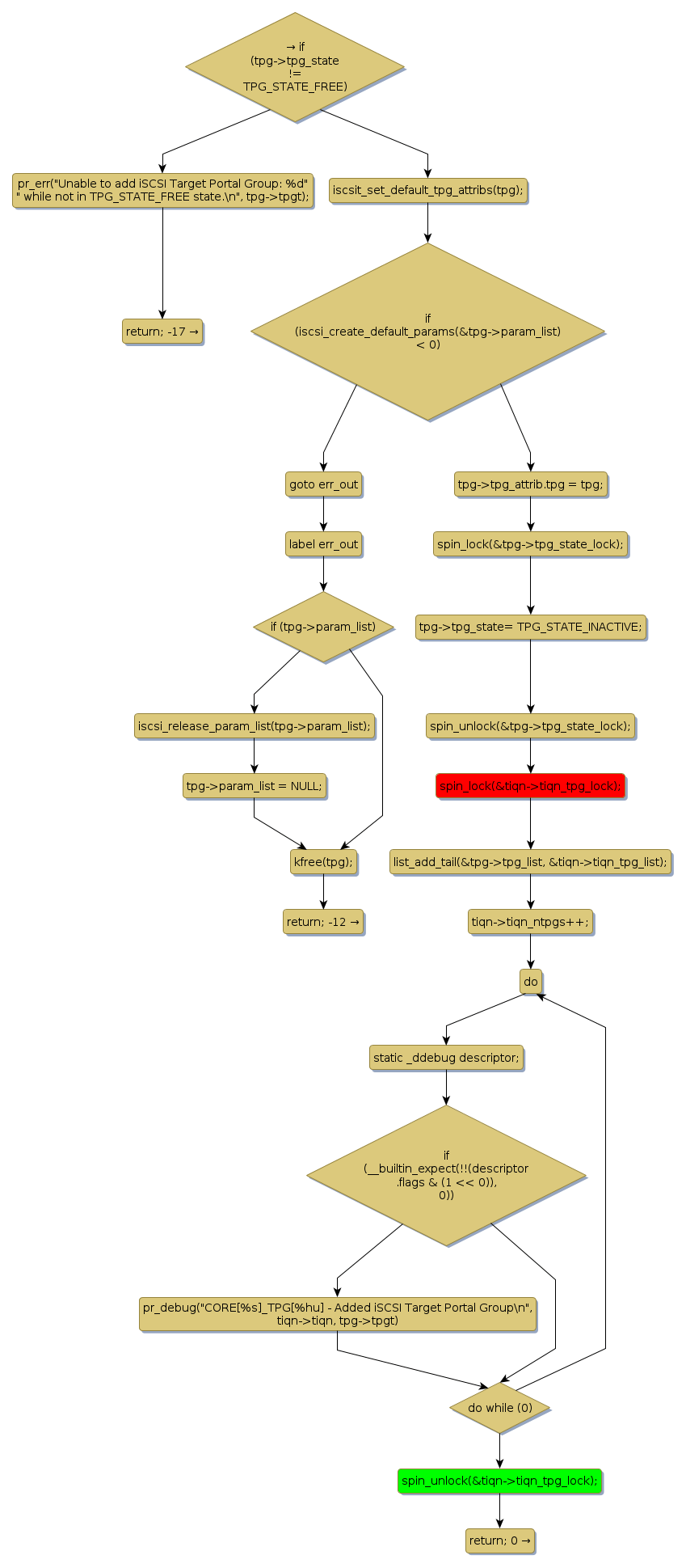
spin lock @ [6589+32+/linux-3.19-rc1/drivers/target/iscsi/iscsi_target_tpg.c]
Instance Signature: tiqn_tpg_lock
|
The Matching Pair Graph:
|
|
Function Name
|
Control Flow Graph (CFG)
|
Events Flow Graph (EFG)
|
Source Correspondence
|
|
iscsit_tpg_add_portal_group
|
|
|
[6078+27+/linux-3.19-rc1/drivers/target/iscsi/iscsi_target_tpg.c]
|